2025年重庆高考政治真题试卷高清版(附最全答案解析)
时间:2025-10-25 13:40:58
作者:小六
目前,2025年重庆高考政治考试已经落下帷幕,那么,今年的试题难度究竟如何?又考察了哪些具体的内容呢?接下来,学霸无忧网团队为大家精心整理了2025年重庆高考政治真题试题及答案,供考生参考!
2025年重庆高考政治真题深度解析
随着2025年重庆高考政治科目考试的顺利完成,广大师生对试题难度及考查重点的关注度持续升温。为帮助考生准确评估自身表现,大学加油网(Daxuejiayou)专业教研团队现发布完整版真题与参考答案。
本次试卷在保持政治学科核心素养考查的基础上,注重理论与现实热点的结合,其命题思路可类比为“导航系统”——既需要掌握基础路线(理论知识),又要求灵活应对实时路况(社会现象分析)。
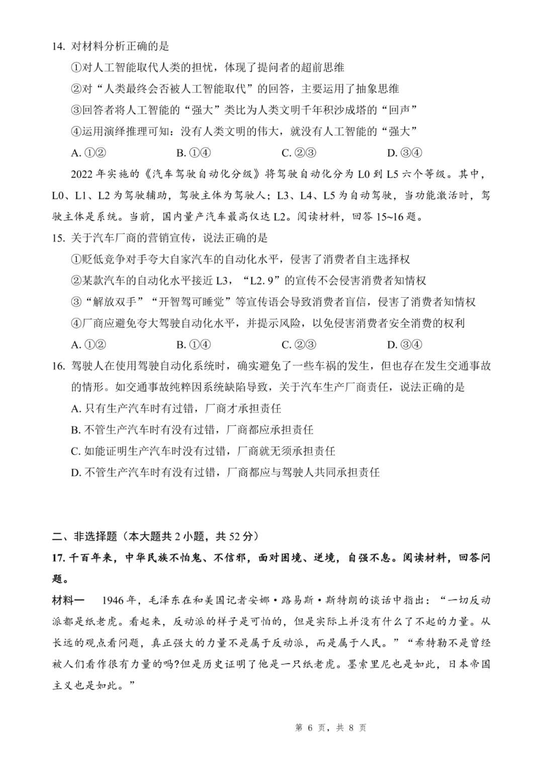
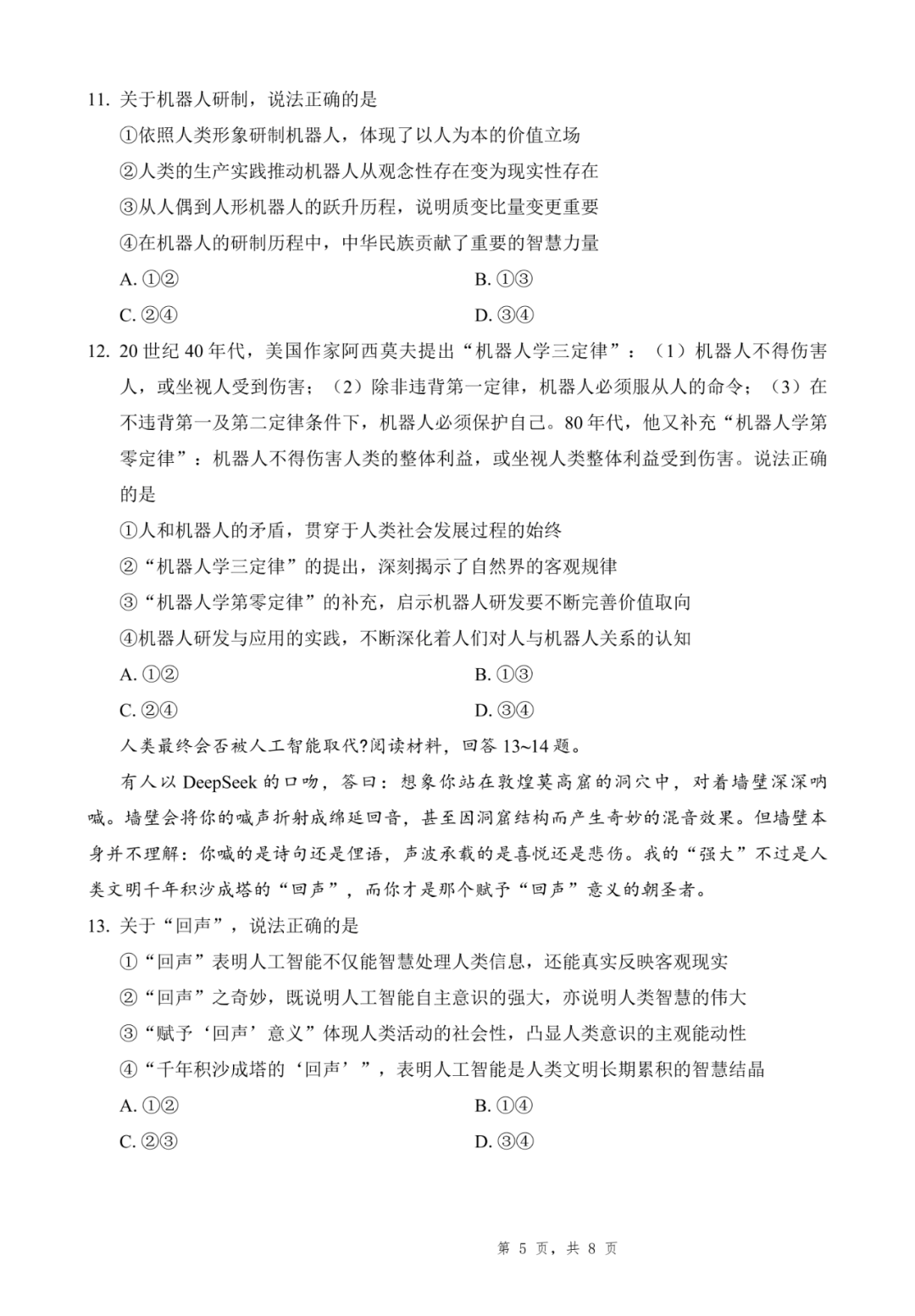
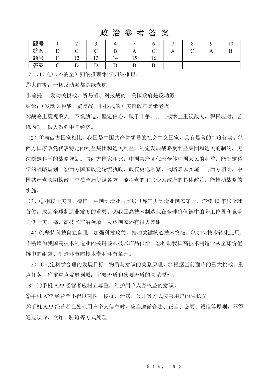
以下为2025年重庆高考政治科目全部试题内容及解析团队提供的参考答案:
